a片直播

搜索

您的关键词

科研动态
       近日,a片直播 王道文研究员团队在《Molecular Plant》上发表了题为“The RING-finger ubiquitin E3 ligase RFEL1 targets wheat NPR3 for degradation to confer broad-spectrum resistance against biotrophic fungal pathogens”的研究论文。该论文鉴定出一个调控小麦广谱抗性的分子模块RFEL1-NPR3,该模块中E3泛素连接酶RFEL1介导小麦水杨酸受体NPR3的泛素化修饰并促进其通过26S蛋白酶体降解。过表达RFEL1或敲除TaNPR3均能赋予小麦对条锈病、白粉病和叶锈病的广谱抗性。该项研究不仅加深了水杨酸受体NPR3在植物免疫应答中作用机制的认识,还为小麦广谱抗性分子育种提供了理论指导和遗传资源。
      小麦是世界和我国最重要的粮食作物之一,为世界35%以上的人口提供口粮,确保小麦的高产稳产对于维持全球粮食和营养安全至关重要。然而,条锈病、叶锈病和白粉病等多种真菌病害对小麦稳定生产造成持续和重大危害。广谱抗性基因的利用可以同时抵御多种病原菌的侵害,为小麦生产提供有效和持久保护。
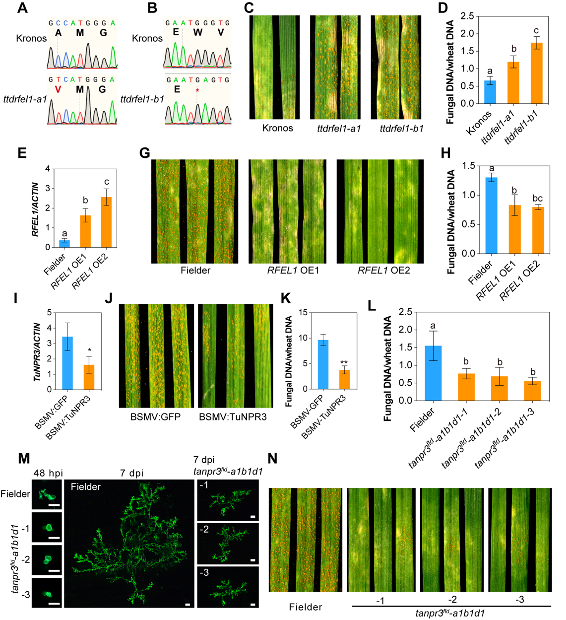
      为挖掘新的小麦条锈病调控基因,本研究对抗性乌拉尔图小麦材料PI428322进行接菌不同时间点的转录组测序分析,结合VIGS实验初步证实RFEL1是一个潜在的条锈病正向调控基因。体外泛素化实验表明,RFEL1具有E3泛素连接酶活性。进一步功能验证表明,RFEL1 Kronos突变体对条锈病的抗性减弱,而过表达转基因小麦的条锈病抗性增强,表明RFEL1正向调控小麦条锈病抗性(图1A-1H)。
图1. RFEL1NPR3的功能验证
      为了阐明RFEL1调控小麦抗病的分子机制,本研究以RFEL1蛋白为诱饵,通过酵母双杂交筛选乌拉尔图小麦cDNA文库,确定了小麦水杨酸受体NPR3与RFEL1互作。互作实验和体外泛素化实验证实RFEL1与NPR3互作并介导其泛素化修饰。Cell-free、小麦体内、烟草水平蛋白实验表明,RFEL1介导小麦NPR3蛋白通过26S蛋白酶体进行降解(图2)。功能验证实验表明,敲除小麦NPR3基因,增强了小麦对条锈病的抗性,表明小麦NPR3基因负调控小麦条锈病抗性(图1I-1N)。
图2. RFEL1介导NPR3的泛素化并促进其通过26S蛋白酶体降解
      作者同时研究了RFEL1-NPR3对小麦白粉病和叶锈病的抗性,结果表明过表达RFEL1或者敲除TaNPR3基因均能增强小麦对白粉病和叶锈病的抗性(图3)。
图3. RFEL1-NPR3介导小麦对白粉病和叶锈病的广谱抗性
       最后,作者提出了RFEL1-NPR3调控小麦抗病的工作模型,小麦条锈菌侵染上调RFEL1的表达,RFEL1利用其E3泛素连接酶活性介导TaNPR3的泛素化修饰,通过26S蛋白酶体途径降解TaNPR3蛋白,从而关闭TaNPR3的转录抑制功能,允许CBP60gWRKY70TaPR1TaPR3等防御基因的表达。同时TaNPR3的缺失导致其不能通过CRL3降解TaNPR1蛋白,导致植物体内TaNPR1蛋白水平的积累,TaNPR1与TGA转录因子(TFs)相互作用促进防御基因(如CBP60gWRKY70TaPR1TaPR3)的表达。这两个过程共同作用赋予小麦对条锈病的抗性(图4)。
图4. RFEL1-NPR3调控小麦抗病的分子机制
       a片直播 已毕业硕士生乔柳惠,张坤普研究员和硕士生李锦艳为论文共同第一作者,a片直播 王道文研究员、郑文明教授、南卡罗来纳大学傅正擎教授和a片直播 青年教师王换副教授为该论文共同通讯作者。a片直播 硕士研究生张子明、已毕业硕士研究生孙潇和倪楠楠等同学参与了该工作。感谢山东农业大学吴佳杰教授实验室提供Kronos突变体。该研究得到了国家重点研发计划项目(2021YFD1401000)、中原学者基金(234000510002)、河南省自然科学基金-优秀青年基金(242300421113)等资助。